
About Us :
Planning, Implementation, Development and Coordination of M&E related activities/services of NWSDB to ensure the efficient and economical options of M&E facilities.
What We do :
Provide all mechanical and electrical engineering solutions, consultancies and related services to optimize the uninterrupted water & waste water system operating within and outside the NWSDB in technically and financially sustainable manner.
Deputy General Manager (M&E) Office
- Carry out all types of Energy Audits in Island wide.
- Preparation of Tender documents related to water meters, bulks water meters, ferrules & vehicles etc.
- Implementation of vehicle policy for hired vehicles and assigned vehicles.
- Coordination of Central workshop, Transport section & Building maintenance section.
- Monitoring and advising for required PM activities and technical matters requirements.
- Monitoring and technical assistance for completion of renewable energy installation.
Activities

Central Workshop
Vehicle section
• Running repair and major repairs of Board vehicles.
• Vehicle periodic services.
Fabrication section
• Fabrication of package treatment plants & other items.
Pump maintenance section
• Repair to all kind of Pump, Valves, Compressors, and Generators ... etc.
• Testing & issuing test reports for Ferrules, Valves ...etc.
Electrical section
• Electrical repair work including motor rewinding.
Electronics section
• Electronic equipment repair work and Electronic related activities.
Water meter section
• Meter repair and testing.
• Bulk Water meter repair and testing.

Transport Division
• Purchasing of Insurance policies.
• Processing Insurance claims.
• Maintain Master files for each and every vehicle of the NWSDB.

Building Maintenance Section
Repair, maintenance and operational activities of the entire head office and official quarters.

Service Provide for Internal Customers (NWS&DB Staff)
• Providing necessary technical advice and assistance to the Chief Engineers (M&E).
• Monitoring of PPM performance.
• Regional energy management.
• Evaluating of technical proposal prepared by regional Chief Engineers (M&E) for investment or any other technical implementation.
• Coordination with the top management to solve the regional technical issues which need the decision making from higher authority.
• Implementation of maintenance and spare management policy.
• Identifying and arranging carrier development requirement of M&E staff in NWSDB.
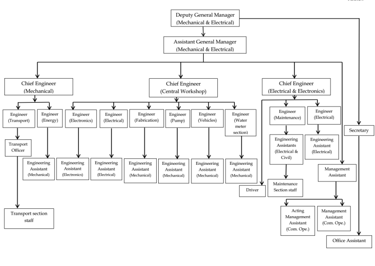
Organization Structure :
Contact Details
Mechanical and Electrical Section
National Water Supply & Drainage Board
Head Office, Galle Road, Ratmalana
Tel: 011-2625798
Fax: 011-2625341
Deputy General Manager
Assistant General Manager (M&E)
Chief Engineer(Electrical)
Chief Engineer (Work Shop)
Senior Engineer (Electronics)
Engineer (Electrical)
Engineer (Electrical)
Engineer (Mechanical)
Eng. J. M. M. L. Weerawardhana
Engineer (Civil)
Eng. D. H. R. Hettiarachchi