
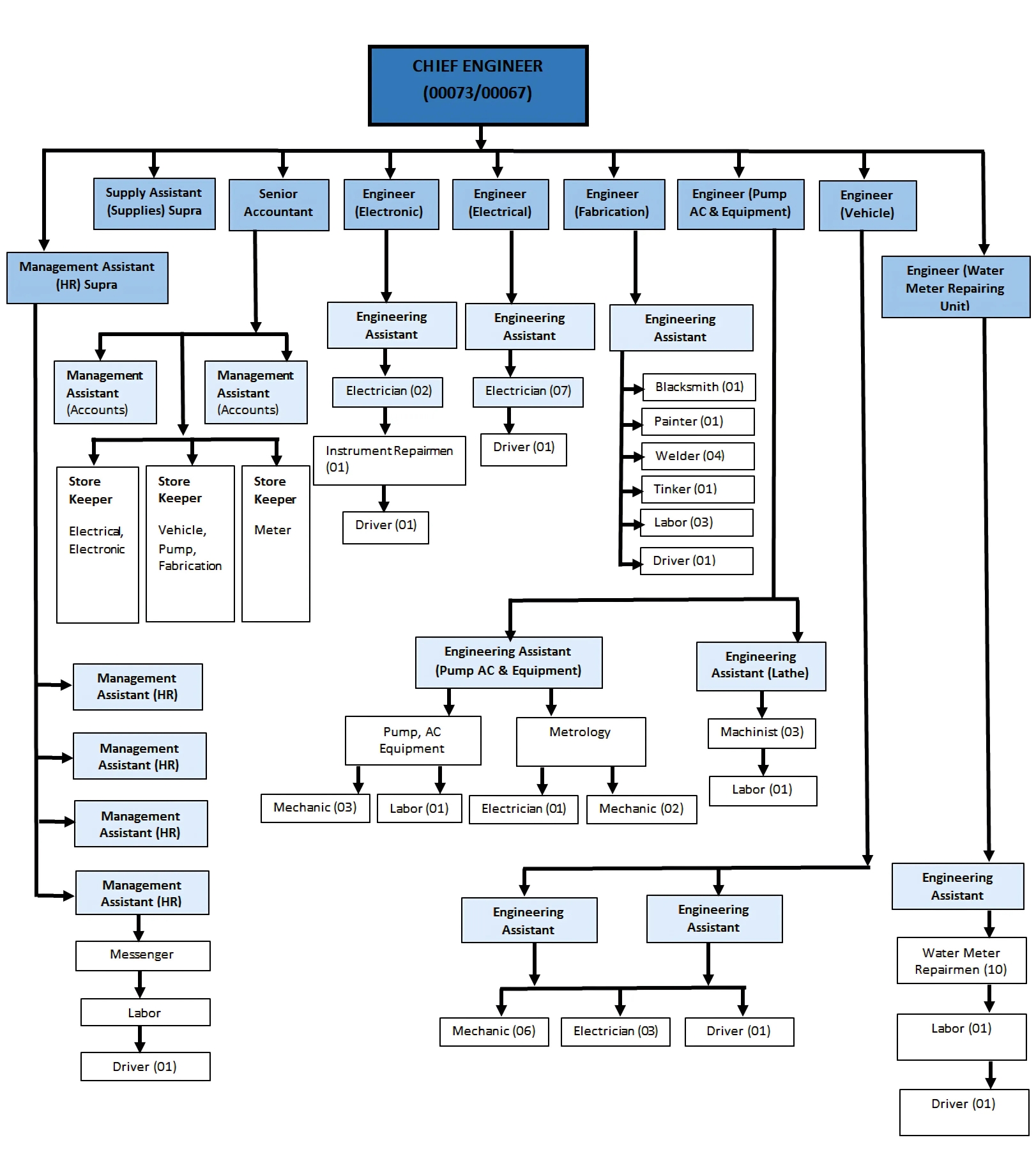
ABOUT US:
The Central Workshop of the National Water Supply & Drainage Board operates under the Deputy General Manager (Mechanical & Electrical Services). It plays a key role in supporting the operation and maintenance of equipment related to water treatment plants and drainage systems. The Central Workshop provides essential mechanical, electrical and electronic equipment repairs, fabrication works, water meter repairs and technical assistance to ensure smooth utility services in National Water Supply and Drainage Board across the country.
It is comprised with following specialized sections:
- Electronic Section – focus on implementing, servicing and repairing control systems, instrumentation, and automation system etc.
- Electrical Section – Handles repairs, maintenance, and installation of electrical systems and components such as motor rewinding, auto transformer rewinding, electrical wiring, etc.
- Fabrication Section – All kind of fabrication works for operational needs such as package treatment plants, pipe bridges, etc.
- Lathe Section – Machining of various components of electronic section, electrical section, pump section, fabrication section, vehicle section and water meter repairing unit.
- Pump, AC & Equipment Section – Overhauls and repairing of pumps and inspection of pumps, repairing and servicing of ACs, repairing and servicing of mechanical equipment, etc.
- Vehicle Section – repairing and servicing of NWSDB vehicles.
- Meter Repairing Unit – Defective water meter repairing and performance testing, consumer complained meter testing and report issuing, warranty meter inspection.
- Metrology Laboratory – Tender and Lot testing of water meters, lockable ball valves, ferrules and security seals.
KEY SECTION

Electronic Section
Focus on implementing, servicing and repairing control systems, instrumentation, and automation system etc.

Electrical Section
Handles repairs, maintenance, and installation of electrical systems and components such as motor rewinding, auto transformer rewinding, electrical wiring, etc.

Fabrication Section
All kind of fabrication works for operational needs such as package treatment plants, pipe bridges, etc.

Lathe Section
Machining of various components of electronic section, electrical section, pump section, fabrication section, vehicle section and water meter repairing unit.

Pump, AC & Equipment Section
Overhauls and repairing of pumps and inspection of pumps, repairing and servicing of ACs, repairing and servicing of mechanical equipment, etc.

Vehicle Section
Repairing and servicing of NWS&DB vehicles

Meter Repairing Unit
Defective water meter repairing and performance testing, consumer complained meter testing and report issuing, warranty meter inspection

Metrology Laboratory
Tender and Lot testing of water meters, lockable ball valves, ferrules and security seals
To be the most prestigious utility organization in Sri Lanka, through technological and service excellence.
Serve the nation by providing sustainable water & sanitation solution, ensuring total user satisfaction.
Contact Details
Central Workshop
National Water Supply & Drainage Board
Maligawa Road, Ratmalana
Tel: 011-2636327 (200)
Fax: 0112624738
Email: ceworkshop@waterboard.lk
Senior Engineer (Electronic Section)
Mr.C.M. Karunarathne
Tel: 011-2636327 (210)
Email: ceworkshop@waterboard.lk
Engineer (Electrical Section)
Mr.D.V.D.N.D. Dayananada
Tel: 011-2636327 (208)
Email: ceworkshop@waterboard.lk
Engineer (Fabrication Section)
Mr.T.A.D.G. Siriwardana
Tel: 011-2636327 (202)
Email: ceworkshop@waterboard.lk
Engineer (Vehicle Section)
Mr.H.L.T.S. Sandakelum
Tel: 011-2636327 (204)
Email: ceworkshop@waterboard.lk
Senior Engineer (Water Meter Repairing Unit)
Mr.W.A.D.G. Jayaruwan
Tel: 011-2636327 (212)
Email: ceworkshop@waterboard.lk
Engineering Assistant (Electronic Section)
Mr.G.L.H.N. Sanjeewa
Tel: 011-2636327 (211)
Email: ceworkshop@waterboard.lk
Engineering Assistant (Electrical Section)
Mr.J.H.N.S. Kumara
Tel: 011-2636327 (208)
Email: ceworkshop@waterboard.lk
Engineering Assistant (Fabrication Section)
Mr.P.M.N.L. Bandara
Tel: 011-2636327
Email: ceworkshop@waterboard.lk
Engineering Assistant (Pump Section)
Mr.K.C. Athukoralage
Tel: 011-2636327 (216)
Email: ceworkshop@waterboard.lk
Engineering Assistant (Lathe section)
Mr.K.P.C. De Silva
Tel: 011-2636327 (218)
Email: ceworkshop@waterboard.lk
Engineering Assistant -1 (Vehicle Section)
Mr.H.A.J. Bandara
Tel: 011-2636327 (205)
Email: ceworkshop@waterboard.lk
Engineering Assistant -2 (Vehicle Section)
Mr.V.G.S. Kumara
Tel: 011-2636327 (205)
Email: ceworkshop@waterboard.lk
Senior Accountant
Mrs.B.H.M. Koshila
Tel: 011-2636327 (220)
Email: ceworkshop@waterboard.lk
Central Workshop is the main workshop to the National Water Supply & Drainage Board and running under Deputy General Manager (Mechanical & Electrical Service). This plays a leading role in the O&M (Operational & Maintenance) Sector, giving assistance to the maintenance of Treatment plants and Drainage Systems.
Sections under Central Workshop
- Vehicle Section
- Fabrication Section
- Pump Section & Machine Section
- Electrical Section
- Electronic Section
- Water Meter Testing
Main work carrying out by the Central Workshop
- Running repair and major repairs of Board vehicles.
- Vehicle periodic services
- Engine Overhauling
- Fabrication of package treatment plants
- Treatment plant repair work
- Other Fabrication work
- Repair to all kinds of Pumps, Valves, Compressors, Generators etc.
- Electrical repair works, including motor rewinding
- Electronic equipment repair work.
- Testing & issuing test reports for Ferrules, Valves, etc.
- Drivers, Pump Operators competence tests
- Installations of plant & equipment
- Site breakdown repair
- Quality inspections.
- Water meter testing
- Water meter repairing
We are a highly skilled crew in Mechanical & Electrical service looking for the opportunity to assist NWSDB in order to achieve a targeted safe drinking water supply in Sri Lanka.